首页
关于我们
公司简介
领导班子
组织架构
部门职能
资质证书
工作动态
热点新闻
公告公示
业务领域
人力资源服务
人才就业服务
两岸融合业务
产业园运营服务
助力乡村振兴业务
培训基地配套业务
企业党建
支部介绍
党建动态
服务指南
服务指南
工作动态
热点新闻
公告公示
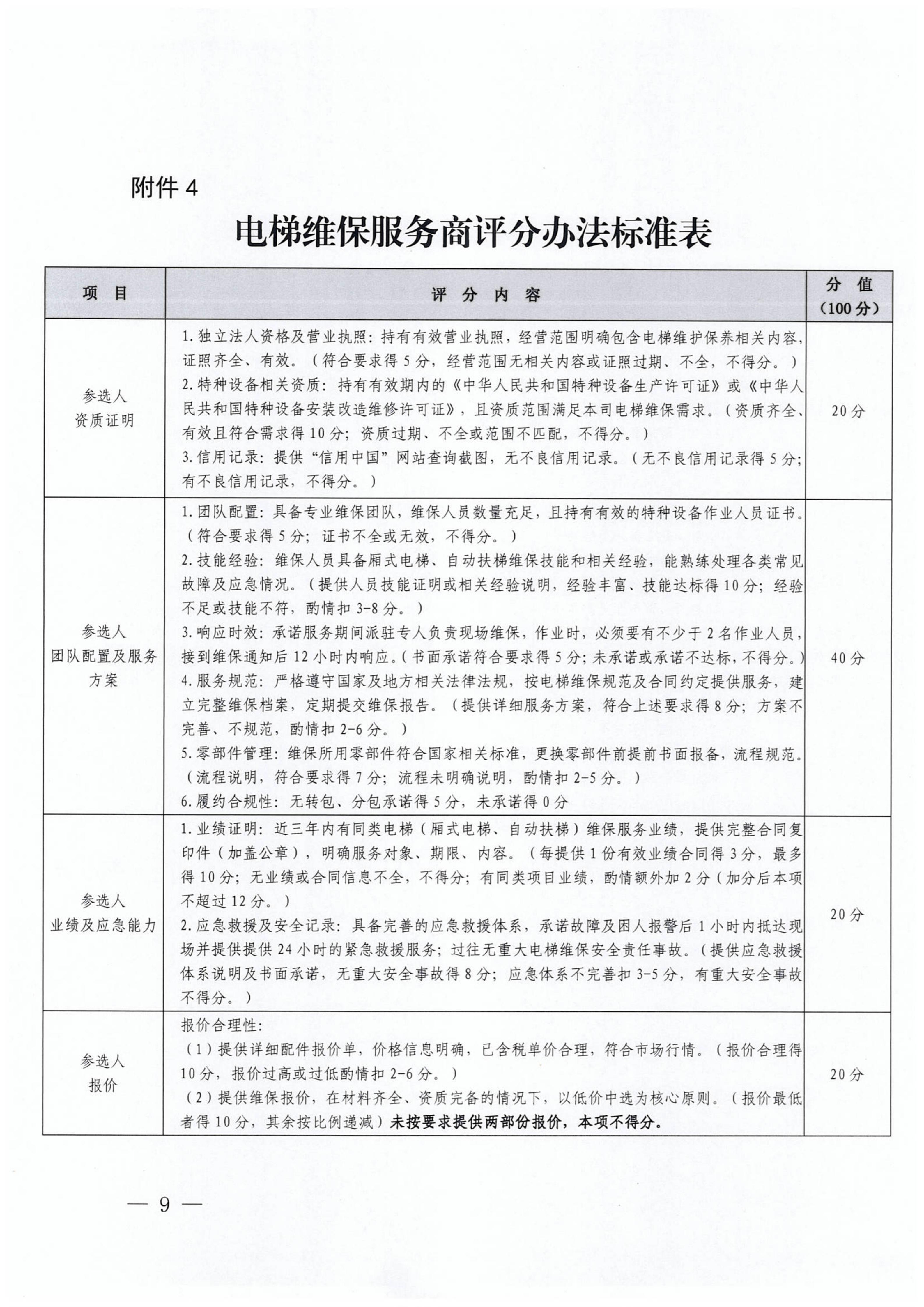
福建省闽侯国资人才发展有限公司关于公开比选电梯维保服务商的公告
发布时间:2026-04-03
发布者:闽侯国资人才
浏览量: