首页
关于我们
公司简介
领导班子
组织架构
部门职能
资质证书
工作动态
热点新闻
公告公示
业务领域
人力资源服务
人才就业服务
两岸融合业务
产业园运营服务
助力乡村振兴业务
培训基地配套业务
企业党建
支部介绍
党建动态
服务指南
服务指南
工作动态
热点新闻
公告公示
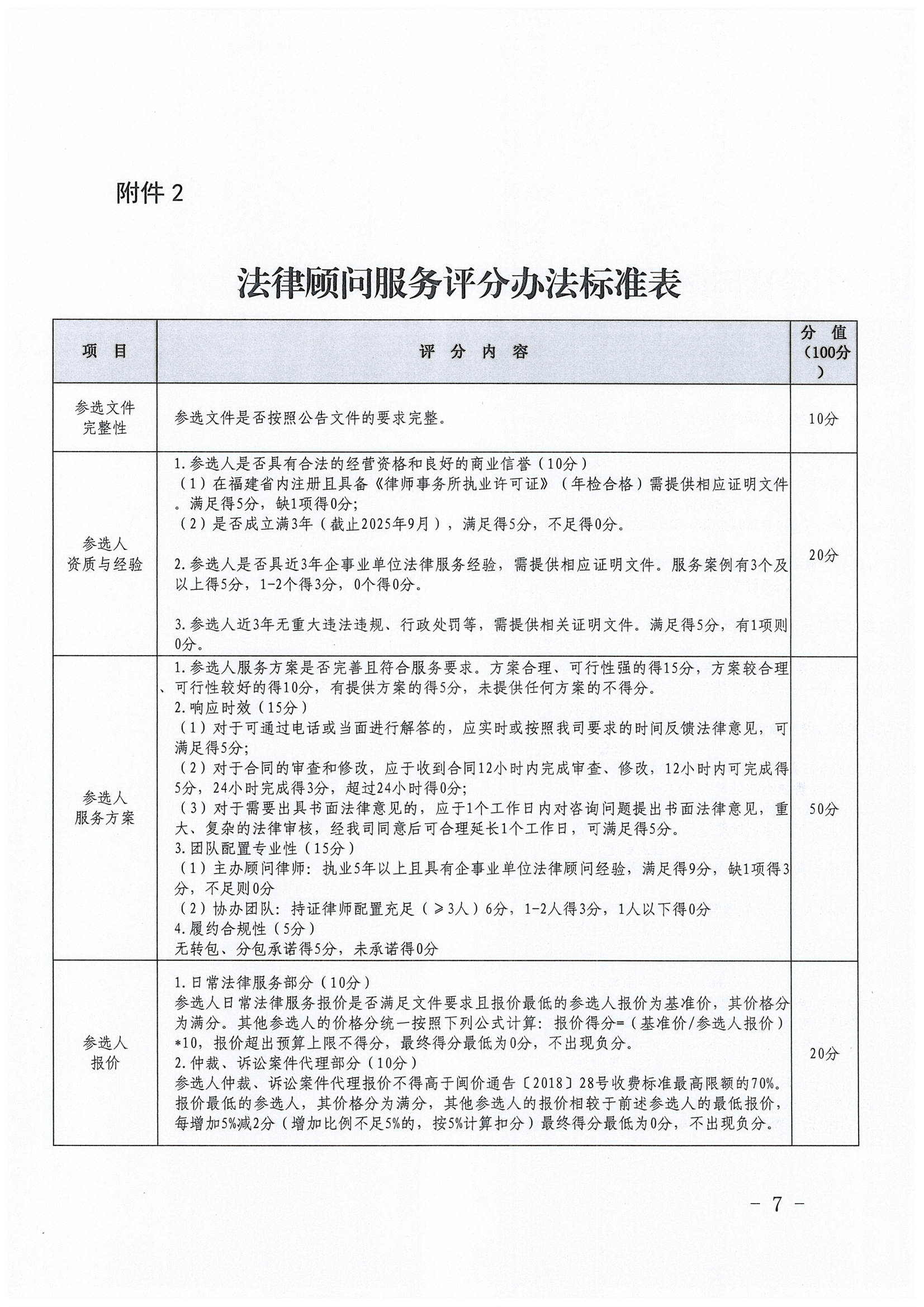
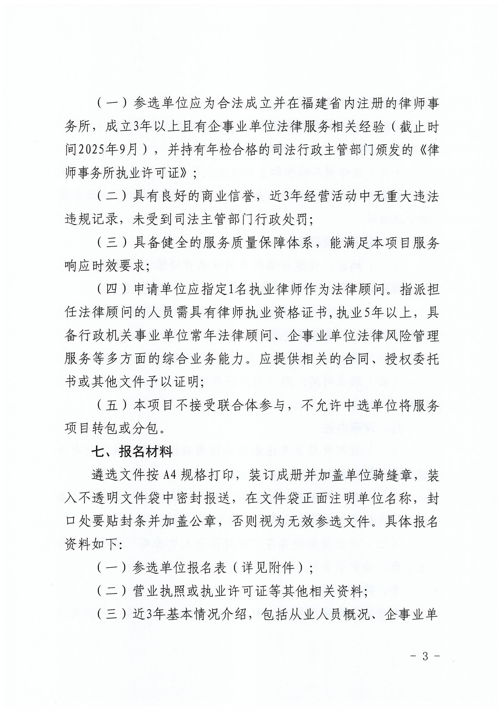
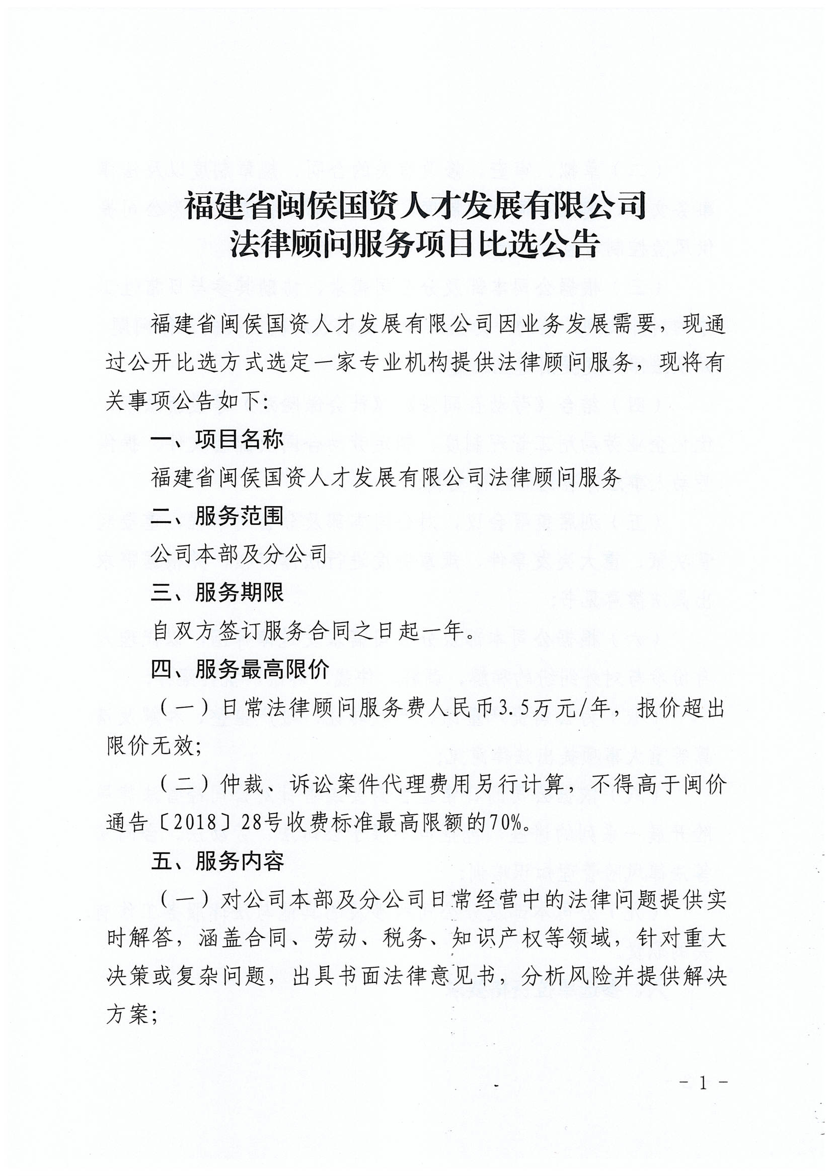
福建省闽侯国资人才发展有限公司法律顾问服务项目比选公告
发布时间:2025-09-23
发布者:闽侯国资人才
浏览量: